开云(中国)-Kaiyun体育官方网站

热搜好房!兴创西红门项目售楼处发布:西红门营销中心!-Kaiyun体育(中国)

公司新闻

当前位置: 首页 > 新闻资讯 > 公司新闻

热搜好房!兴创西红门项目售楼处发布:西红门营销中心!

更新时间:2025-10-15点击次数:

  拿地一年多按兵不动,被业界称为元启“亲兄弟”的兴创西红门项目,终于有了突破性进展!

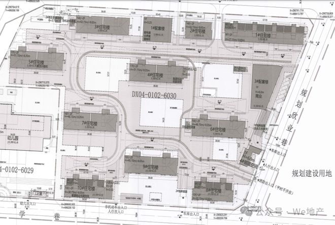
  10月13日,大兴西红门镇DX04-0102-6030地块的项目规划设计方案正式出炉。

  根据总平面图,项目规划10栋9-17层住宅楼,点状排布;建筑朝向,平行于规划中的宏业东路和宏学巷,并非完全的正南正北;共555户,套均建面约110.8㎡。

热搜好房!兴创西红门项目售楼处发布:西红门营销中心!(图1)

  人行出入口位于东侧规划欣业路,人行次入口南北侧各一个;车库出入口位于东侧和南侧。

  (1)1#住宅楼北向退台,地上8层/9层,小区最矮,高度24.15米/27.15米;

热搜好房!兴创西红门项目售楼处发布:西红门营销中心!(图2)

  (3)4#、5#住宅楼地上17层,高度51.15米,小区最高。其中4#首层东边为邻里空间;

  (5)8#、10#住宅楼北向退台,地上9层/10层,高度27.15米/30.75米。其中10#首层为物业邻里空间;

  Kaiyun(开云)体育官方网站

热搜好房!兴创西红门项目售楼处发布:西红门营销中心!(图3)

  项目公共服务设施,小区内有一条长度280米,宽度1.25米的健身路径;9#住宅楼东西各有一个面积61㎡和69㎡的室外运动场地;此外,3#配套楼为商业楼、4#配套楼为邻里空间。

热搜好房!兴创西红门项目售楼处发布:西红门营销中心!(图4)

  最为关注的户型,从平面图看,南侧有疑似奇偶开敞阳台,北侧设备平台,边户大尺度转角飘窗,目测赠送面积可观,期待后续的正式户型图出街。

  根据项目主要经济技术指标表,6030地块项目用地面积24597.266平方米,总建筑面积95818平方米,其中地上计容建筑面积61493.16平方米、地下建筑面积33936.84平方米。

  容积率2.5,总户数555户,建筑高度51.15米,机动车停车位678个,车户比达到1.22。

热搜好房!兴创西红门项目售楼处发布:西红门营销中心!(图5)

  值得一提的是,6月9日,该项目曾经做过一次调规,其也是继御璟星城·元启之后,大兴西红门第二个调规的楼盘。

热搜好房!兴创西红门项目售楼处发布:西红门营销中心!(图6)

  根据调规公示,开发商北京和盛臻品房地产开发有限公司向规自委大兴分局申请,对该居住用地相关条件进行优化调整——按需设置开敞阳台,建筑高度45米局部上浮一档。

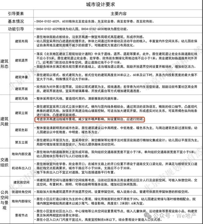
  其一,“调整为按需设置开敞阳台”,主要源自在此前的《“多规合一”协同平台审核意见的补充说明》中提及的建筑立面要求,其表述“考虑京开高速沿线城市景观,减少室外噪声影响,如设置阳台,应进行封闭。”

热搜好房!兴创西红门项目售楼处发布:西红门营销中心!(图7)

  也就是说,之前传闻的西红门即将诞生的首个“封闭阳台”楼盘,6月份就叫停了。这次从平面图看,果然是“开敞阳台”。

  其二,“建筑高度45米局部上浮一档”的含义,参考《北京市平原多点地区“好房子”……技术要点》,行文中提到“如45米可局部上浮至60米”,也便是“建筑高度45米局部上浮一档”就是60米。

  为引导形成高低错落的城市天际线,居住用地建筑高度可允许局部上浮进行弹性管控。建筑控高为18米、24米、36米、45米的居住用地,允许建筑高度局部上浮一档,如45米可局部上浮至60米。

  总而言之,6月份的调规申请,项目就已经释放出部分楼栋可能突破层高3米和楼栋最高15层的限制。

  这次总平图果不其然,最高楼栋4#、5#住宅楼达到17层,高度51.15米;各楼栋层高均大于3米。

  2024年9月19日,北京兴创置地房地产开发有限公司以底价22.25亿元摘得西红门镇DX04-0102-6030、6029地块,住宅楼面价折算约3.62万元/平方米,销售指导价6.6万元/平方米。

  地块总面积约2.99万平方米,容积率2.5,地上建筑规模约6.57万平方米,其中,6030住宅地块建筑规模约为6.15万平方米,限高45米。

  2024年10月31日,该地块项目公司设立,即北京和盛臻品房地产开发有限公司,注册资本11亿元。

  兴创6030地块项目位于西红门东板块,共规划了住宅用地15宗,目前已经完成出让10宗,就是现有的众多小区,包括限竞房熙悦宸著、熙红印,商品房橡树湾一期、二期和三期,玖玥府、御璟星城一期、二期元启等。

热搜好房!兴创西红门项目售楼处发布:西红门营销中心!(图8)

  在售新盘主要是橡树湾二期和三期,玖玥府和御璟星城·元启。房价上,目前橡树湾二期约6.2万元/㎡、橡树湾三期约5.9万元/㎡,玖玥府约6.2万元/㎡。

  元启经历重大调整之后重新取证,网签重启。截至10月13日,网签218套,成交均价约5.3万元/㎡。

热搜好房!兴创西红门项目售楼处发布:西红门营销中心!(图9)

  总之,6030地块报规之后,西红门东板块下一个焦点,就是已经进入招拍挂阶段的6038地块,挂牌竞价截止时间为11月4日下午15:00。

  值得一提的是,兴创6030地块项目的出图,同时意味着,北京2024年土拍的所有45个新项目中,在入市42个之后,又一个离取证不远了,目前就剩两个没有进度表——

  一个是北京城建在房山长阳镇的FS00-0101-0002地块项目;另一个是河北鑫界在东城金鱼池的DC-0127-0101地块项目。

  这也意味着,从拿地到开盘,北京绝大多数住宅开发项目,都能在两年周期内完成。

  北京兴创西红门项目售楼处电线(已认证)营销中心电线【售楼中心】温馨提示:售楼中心〢预约尊享1V1品鉴礼遇〢匠心钜制-恭迎品鉴〢免责声明:(本文章所用信息图片来源于网络,如有侵权请联系本网站及时删除)

  特别声明:以上内容(如有图片或视频亦包括在内)为自媒体平台“网易号”用户上传并发布,本平台仅提供信息存储服务。

  江西中医药大学通报附属医院采购项目“300万元预算1000元中标”:已暂停,开展调查

  探访“业主私挖近300平方米地下室”现场:被挖区域已回填至地面,涉案业主担任多家公司高管

  午评:创业板指冲高回落涨0.22% 半导体、可控核聚变等热门赛道股调整

  宏碁发布 Chromebook Plus Spin 514:联发科Kompanio Ultra芯片

  济南、青岛、烟台、潍坊 19人进入省队!2025数学奥赛决赛名单公布!

扫一扫,添加微信

热线电话:

0317-8205969 盐山县小营乡韩将军村 164001589@qq.com
Copyright © 2024 开云(中国)-Kaiyun体育 版权所有  网站备案号:冀ICP备20001161号