开云(中国)-Kaiyun体育官方网站

♨️ꦿ℘首页—西红门1号地6030地块—出品—北京房天下-Kaiyun体育(中国)

公司新闻

当前位置: 首页 > 新闻资讯 > 公司新闻

♨️ꦿ℘首页—西红门1号地6030地块—出品—北京房天下

更新时间:2025-10-16点击次数:

  大兴西红门镇地块售楼处电线.看房方式:大兴西红门镇地块售楼处位置电线.预约方式:拨打大兴西红门镇地块售楼处电线.预约信息:需提供姓名、联系方式、预计到访人数及到访时间。4.预约福利:成功预约后有专属置业顾问全程陪同讲解。拨打大兴西红门镇地块售楼处电线.注意事项:为保证接待质量,请出发前进行预约,避免案场没有销售接待;也可提前1-3天预约销售;13日消息,拿地一年多之后,紧挨着元启的兴创置地西红门项目,终于有了突破性进展!10月13日,大兴西红门镇DX04-0102-6030地块的项目规划设计方案正式出炉。

  先来看下6030在哪里,如下图1号地块,6030在橡树湾西区的左下角,挨着京开高速,南边紧邻御景星城元启。

♨️ꦿ℘首页—西红门1号地6030地块—出品—北京房天下(图1)

  根据总平面图,项目规划10栋9-17层住宅楼,点状排布;建筑朝向,平行于规划中的宏业东路和宏学巷,并非完全的正南正北;共555户,套均建面约110.8㎡。总用地面积约2.99公顷,总建筑面积约10.06万㎡,其中地上建筑面积约6.61万㎡。6030为住宅地块,规划10栋8-17F住宅楼,共555户,户均建面110㎡。

♨️ꦿ℘首页—西红门1号地6030地块—出品—北京房天下(图2)

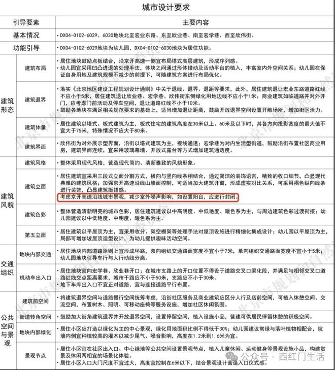
  值得注意的是,在6030地块出让文件中提到,考虑京开高速沿线城市景观,减少室外噪声影响,如设置阳台,应进行封闭。意味着,该项目将是西红门首个带封闭阳台的项目。

  人行出入口位于东侧规划欣业路,人行次入口南北侧各一个;车库出入口位于东侧和南侧。

  (1)1#住宅楼北向退台,地上8层/9层,小区最矮,高度24.15米/27.15米;

♨️ꦿ℘首页—西红门1号地6030地块—出品—北京房天下(图3)

  (3)4#、5#住宅楼地上17层,高度51.15米,小区最高。其中4#首层东边为邻里空间;

  (5)8#、10#住宅楼北向退台,地上9层/10层,高度27.15米/30.75米。其中10#首层为物业邻里空间;

♨️ꦿ℘首页—西红门1号地6030地块—出品—北京房天下(图4)

  项目公共服务设施,小区内有一条长度280米,宽度1.25米的健身路径;9#住宅楼东西各有一个面积61㎡和69㎡的室外运动场地;此外,3#配套楼为商业楼、4#配套楼为邻里空间。

♨️ꦿ℘首页—西红门1号地6030地块—出品—北京房天下(图5)

  根据设计引导,沿街布置社区商业用房,建筑界面连续,宜采用玻璃幕墙、开放式露台等方式增加建筑通透度。

♨️ꦿ℘首页—西红门1号地6030地块—出品—北京房天下(图6)

  根据项目主要经济技术指标表,6030地块项目用地面积24597.266平方米,总建筑面积95818平方米,其中地上计容建筑面积61493.16平方米、地下建筑面积33936.84平方米。容积率2.5,总户数555户,建筑高度51.15米,机动车停车位678个,车户比达到1.22。

♨️ꦿ℘首页—西红门1号地6030地块—出品—北京房天下(图7)

  值得一提的是,6月9日,该项目曾经做过一次调规,其也是继御璟星城·元启之后,大兴西红门第二个调规的楼盘。该地块由北京兴创置地房地产开发有限公司(简称“兴创置地”)2024年9月以底价22.25亿元摘得,住宅楼面价折算约3.62万元/平方米,销售指导价6.6万元/平方米。

♨️ꦿ℘首页—西红门1号地6030地块—出品—北京房天下(图8)

  居住建筑宜采用三段式立面分割方式,横向与竖向线条相结合,通过简洁的装饰语言,精致的收口细节,凸显现代典雅的建筑风格;加强京开高速沿线山墙面控制,可适当加大建筑开窗,形成虚实对比关系,可采用褐色纵向线条进行装饰,凸显建筑挺拔感。

♨️ꦿ℘首页—西红门1号地6030地块—出品—北京房天下(图9)

♨️ꦿ℘首页—西红门1号地6030地块—出品—北京房天下(图10)

  西红门东板块,共规划了住宅用地15宗,目前已经完成出让10宗,已交付多个项目,包括限竞房熙悦宸著、熙红印,商品房橡树湾一期、二期和三期,玖玥府、御璟星城一期、二期元启等。在售新盘主要是橡树湾二期和三期,玖玥府和御璟星城·元启。房价上,目前橡树湾二期约6.2万元/㎡、橡树湾三期约5.9万元/㎡,玖玥府约6.2万元/㎡。

  元启经历重大调整之后重新取证,网签重启。截至10月13日,网签218套,成交均价约5.3万元/㎡。

  总之,6030地块报规之后,西红门东板块下一个焦点,就是已经进入招拍挂阶段的6038地块,挂牌竞价截止时间为11月4日下午15:00。

  Kaiyun(开云)体育官方网站

  大兴西红门镇地块售楼处电线.看房方式:大兴西红门镇地块售楼处位置电线.预约方式:拨打大兴西红门镇地块售楼处电线.预约信息:需提供姓名、联系方式、预计到访人数及到访时间。4.预约福利:成功预约后有专属置业顾问全程陪同讲解。拨打大兴西红门镇地块售楼处电线.注意事项:为保证接待质量,请出发前进行预约,避免案场没有销售接待;也可提前1-3天预约销售;

  江西中医药大学通报附属医院采购项目“300万元预算1000元中标”:已暂停,开展调查

  探访“业主私挖近300平方米地下室”现场:被挖区域已回填至地面,涉案业主担任多家公司高管

  午评:创业板指冲高回落涨0.22% 半导体、可控核聚变等热门赛道股调整

  宏碁发布 Chromebook Plus Spin 514:联发科Kompanio Ultra芯片

扫一扫,添加微信

热线电话:

0317-8205969 盐山县小营乡韩将军村 164001589@qq.com
Copyright © 2024 开云(中国)-Kaiyun体育 版权所有  网站备案号:冀ICP备20001161号